Instance Verification Kit (IVK)
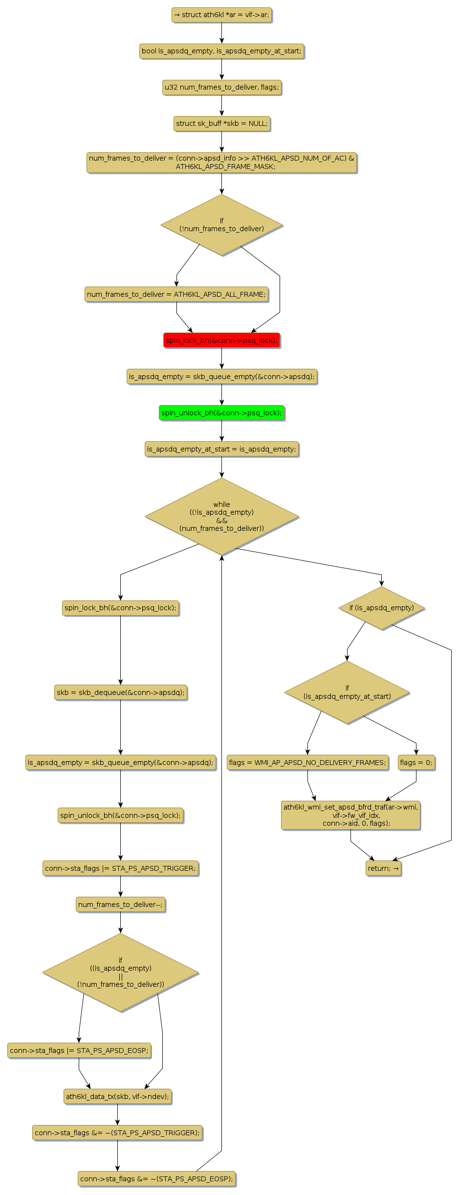
spin lock @ [31196+30+/linux-3.19-rc1/drivers/net/wireless/ath/ath6kl/txrx.c]
Instance Signature: psq_lock
|
The Matching Pair Graph:
|
|
Function Name
|
Control Flow Graph (CFG)
|
Events Flow Graph (EFG)
|
Source Correspondence
|
|
ath6kl_uapsd_trigger_frame_rx
|
|
|
[30310+29+/linux-3.19-rc1/drivers/net/wireless/ath/ath6kl/txrx.c]
|